75岁董事长秀肌肉带货后被质疑“假药”,科伦药业与饶毅隔空交锋升级
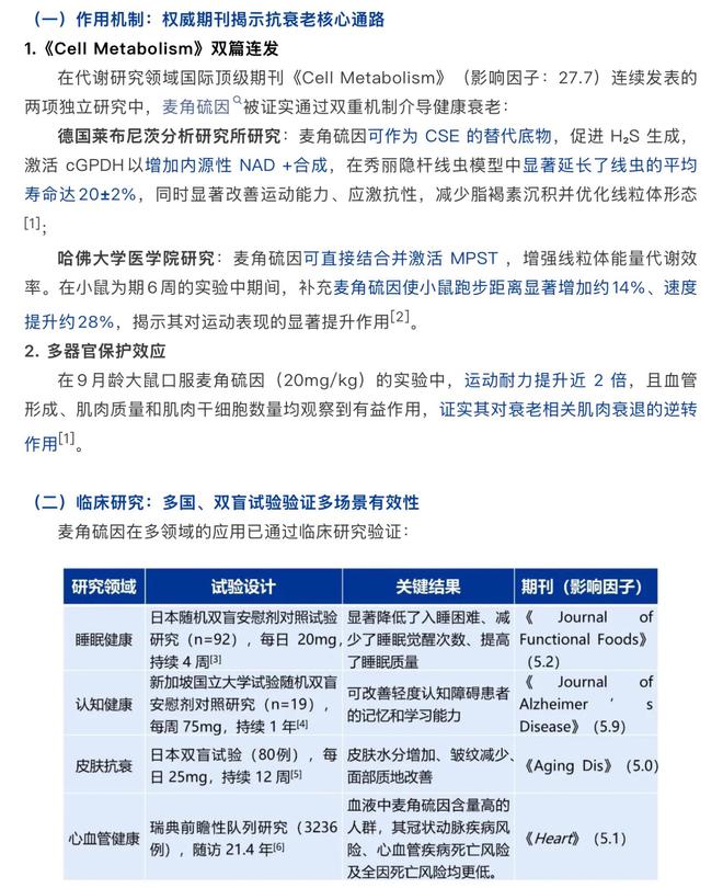
围绕麦角硫因产品的争论,科伦药业(002422.SZ)与知名生物学家、前首都医科大学校长饶毅的交锋升级。6月6日,科伦药业对此进行强势回应。科伦药业对时代周报记者称,麦角硫因的定位是健康管理工具,当下麦角硫因是国际上公认的膳食补充剂,而非药品,又何来“假药”一说。这距离5月8日科伦药业创始人刘革新赤膊上阵,亲自给麦角硫因打广告,仅过去一个月时间。近期,科伦药业及为该产品提供原料的控股子公司川宁生物(301301.SZ)的股价持续上扬。近一月,两家公司股价涨幅均超10%。近日,刘革新“赤膊上阵”给公司新产品麦角硫因代言而走红,但也引来争议。6月6日,科伦药业在回应的长文中,引用11篇科研文献资料,从麦角硫因的作用机制、临床研究、安全性等方面进行了解释。此外,科伦药业还列举了多项与麦角硫因相关的临床研究,并表示,麦角硫因在多领域的应用已通过研究验证,其关键结果包括降低入睡困难、改善轻度认知障碍患者的记忆和学习功能、皮肤皱纹减少、冠状动脉疾病风险更低等。同时,时代周报注意到,科伦药业在回应中也明确表示,在欧美、日本等发达国家,麦角硫因已被列为新型食品补充剂或功能保健食品成分。6月6日下午,饶毅再度发文回应称,麦角硫因如果确实有作用,肯定可以由药监局批准,达到什么标准应该问药监局。达不到标准才不敢去申报、申报了批不了,这是常识。作为科伦药业最新的抗衰老赛道代表,麦角硫因被公司寄予厚望,刘革新多轮下场宣传。5月14日,刘革新发布致广大网友一封信,称抗衰老赛道为其继科伦药业、科伦博泰、科伦川宁生物之后的第四次创业;在5月16日,刘革新再发回应网友关切问题公开信,表示麦角硫因经过国际权威机构认证,在细胞保护、氧化应激调节等领域的功效已形成完成的循证医学证据链,值得推荐。同时,科伦已经完成覆盖营养干预、生物活性物质等抗衰老产品矩阵布局,具备持续迭代的研发转化能力,致力于提供全生命周期的健康管理解决方案。刘革新还表示,科伦首先选择了抗衰老专业领域的突破性产品——麦角硫因,同时,深度布局其他抗衰活性分子和终端保健品。科伦川宁生物已经量产、准备投产以及在研的保健品原料多达十余个,后续还将持续跟进全球前沿科技,形成更加强大的产品矩阵。时代周报记者统计显示,截至6月6日下午,一瓶规格(原价)销售量为9338件,一瓶规格(618优惠价)销售量为1536件,两瓶装规格销售量为1379件,三瓶装规格销售量为355件,四瓶装规格销售量为2927件。如果按照小程序显示价格和销量计算,合计销售额已经超过3000万元。
在回应的最后,科伦药业还表示,其所有产品宣称均基于公开可查的科学文献,严格遵循国家法律法规要求,欢迎学术界、监管部门及消费者对我们的研究与产品进行监督,将以开放姿态提供完整的科学数据与检测报告。
责任编辑:钟齐鸣_NF5619
还没有评论,来说两句吧...