
2岁幼童因医生漏诊死亡,医生还曾变相索要红包5000元,详情曝出
春节本该是团圆喜庆的日子,可深圳工作的陆先生一家回江西抚州老家过年时,却遭遇了一场让人心碎的悲剧。原本活蹦乱跳的两岁多儿子小航,因为一场看似普通的腹胀呕吐,最终没能熬过这个春节。说起来真是揪心,从送医到离世不过十几个小时,好好的孩子怎么就没了?陆先生后来才知道,这背后牵扯出医生的一连串失职,甚至还有索要现金的争议,让整个事件更添了几分沉重。
据6月17日的报道称,事情得从2月15号说起。陆先生发现孩子肚子胀气,第二天带他去抚州市立医院,医生开了药,可回家喂药后孩子吐得更厉害,甚至呕吐物里带了血丝。凌晨3点多,夫妻俩赶紧抱着孩子就近去了抚州健强第五医院。陆先生回忆,当时接诊的韩医生还在睡觉,简单问了情况就让拍X光片,看完片子直接诊断肠梗阻,安排住院吊水,还说“保守治疗一周就行”。家长们对医生本就信任,听这话自然放了心,却没想到这成了悲剧的开始。
更让人想不通的是第二天早上的事。韩医生查房时,陆先生说孩子还在吐果酱样的东西,医生却回怼“不然为啥住院”,接着又提了个奇怪的建议:“今天有儿科专家会诊,交5000块现金就能请过来。”陆先生纳闷:“现在谁带这么多现金?能不能刷医保?”医生后来又说专家会诊只能收现金。陆先生追问:“你也是儿科医生,为啥还要专家?”医生只笑说“刚好有机会”,转身就走了。后来才知道的情节更炸裂!
到了下午1点多,孩子疼得咬嘴唇出血,陆先生找医生却发现值班医生不在,护士带着他们满楼找,最后在马路对面外科楼找到一位医生,人家一看就怀疑是肠套叠,说医院没条件治,让赶紧去南昌的省立儿童医院。可等陆先生开车赶过去,孩子已经抢救无效了。
那么,韩医生口中的专家是谁呢?
经过了解,韩医生口中的专家竟然是当天的值班科主任罗某!韩医生在变相索要红包!
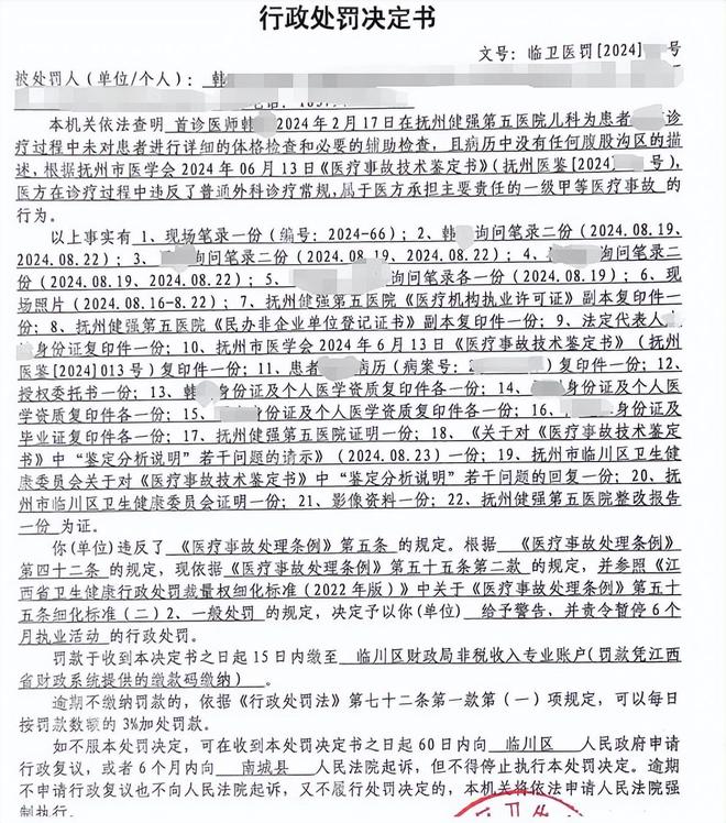
这事儿闹到法院,2025年3月的判决里写得清楚:医院在诊断肠梗阻后,没进一步查梗阻原因,治疗不当,延误了病情,过错责任占85%。陆先生更气的是,事后举报医生,卫健委只给了韩某警告和暂停执业6个月的处罚,直到今年6月,警方才对韩某涉嫌医疗事故案立案,把人刑拘了。
消息传开后,网友们的评论炸开了锅。有懂行的网友直指问题:“肠套叠是外科病,内科医生收治就不对,没做进一步检查,转院也来不及了,这医生技术和医德都不行。”还有医生分享亲身经历:“我遇到过类似病例,孩子吐得厉害,打开尿不湿全是血便,赶紧转院才救回来,这事儿根本不该漏诊。”
更多人愤怒的是索要现金的环节。有网友质疑:“值班主任就是所谓的‘专家’,还要5000块现金,这不是变相敲诈吗?不给钱就不认真治?”还有人提到行业乱象:“现在有些医院就这样,不给红包就刁难,亲戚做手术时也被索要红包,不给就找各种麻烦。”
也有医生从专业角度分析:“市立医院初诊时该做腹部超声,健强医院的医生连典型的果酱样呕吐都没警惕,肠套叠早期可以灌肠,晚了就得手术,这明显是耽误了。”但也有人担心:“现在医生压力太大,检查多了说过度医疗,少了又怕漏诊担责任,这事儿会不会让更多医生不敢接复杂病例?”
不过更多网友态度坚决:“这不是简单的漏诊,症状这么典型还拖,就是没把人命当回事。尤其是索要现金那事儿,不管是不是故意,孩子没了就是事实,该严判!”还有人拿自家孩子举例:“我女儿小时候肠套叠,医生马上就诊断出来灌肠了,知道病情还拖延的,不是蠢就是坏。”
说实在的,看完这事儿心里挺不是滋味。一个鲜活的小生命,就因为医生的疏忽和可能存在的私心,永远停在了两岁。法院判了医院85%的责任,医生也被刑拘,但孩子回不来了,父母心里的窟窿也补不上。这事儿暴露出的不只是个别医生的技术问题,还有医德和医院管理的漏洞。当医生把“会诊费”挂在嘴边,当本该争分夺秒的救治变成拖延,医患之间的信任该从哪儿找?
医疗事故从来不是简单的“失误”,背后是一个个家庭的破碎。希望这事儿能给医疗行业提个醒:技术要精进,医德更不能丢,毕竟躺在病床上的是活生生的人,不是可以随便应付的病例。监管部门也该想想,怎么才能让医院的诊疗流程更规范,让医生的责任心更强,别等悲剧发生了才去补救——毕竟,生命面前,容不得半点马虎。
声明:取材网络,谨慎辨别
还没有评论,来说两句吧...