女子2年多收近千条“老婆”开头短信后报警,警方披露
刘女士回忆,2023年底,她在江西一家机构做义工,因工作关系认识了当时亦在该机构的张某某。其间,张某某曾发送一些态度暧昧的微信信息,她没有回复。次年3月刘女士选择离开机构、微信拉黑张某某。尽管如此,张某某此后仍几乎每天都向她发送短信,甚至以“前男友”的名义去往湖南湘潭她的爷爷家一带寻人。2024年9月后,刘女士更换了手机号,但只过去近半年,新手机再次收到了这些短信。
6月13日,刘女士告诉红星新闻记者,她已考虑报警,也准备对张某某提起诉讼。2025年6月15日,记者联系上了张某某,张某某称其已于6月14日向刘女士道歉,并承诺不再“追求”刘女士。对此,刘女士答复红星新闻记者称,张某某不是第一次“道歉”了,她不相信张某某的道歉。
6月21日,红星新闻记者注意到,湖南阳光警务执法公开系统网站于6月19日公开了一则行政处罚决定书。
网站公开的行政处罚决定书
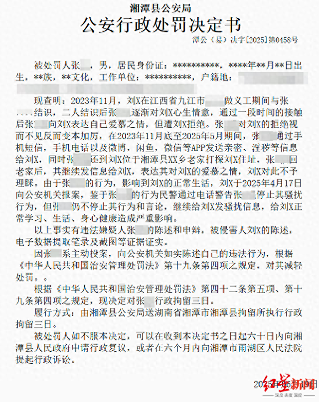
该行政处罚决定书显示,2023年11月,刘某在江西省九江市某机构做义工期间与张某某结识,二人结识后张某某逐渐对刘某心生情意,通过一段时间的接触后张某某向刘某表达自己爱慕之情,但遭到刘某拒绝。
张某某对刘某的拒绝视而不见反而变本加厉,在2023年11月底至2025年5月期间,张某某通过手机短信、手机电话以及微博、闲鱼、微信等APP发送亲密、淫秽等信息给刘某,同时张某某还到刘某位于湘潭县老家打探刘某住址,张某某回老家后,其继续发信息给刘某,表达其对刘某的爱慕之情,刘某对此不予理睬。
由于张某某的行为影响到刘某的正常生活,刘某向公安机关报案,鉴于张某某的行为民警通过电话警告其停止骚扰行为,但张某某仍不停止其行为和言论,继续给刘某发骚扰信息,给刘某正常学习、生活、身心健康造成严重影响。
因张某某系主动投案,向公安机关如实陈述自己的违法行为,对其减轻处罚。根据《中华人民共和国治安管理处罚法》第42条第5项、第19条第4项规定,决定对张某某行政拘留三日。
红星新闻记者从刘女士处确认,此为她被张某某长期发短信后、警方对张某某进行的行政处罚。她告诉记者,仍在考虑后续提起民事诉讼。

还没有评论,来说两句吧...