悍高集团IPO:业绩高增长性存疑,关联交易疑云密布
据深交所官网显示,悍高集团主板IPO将在4月11日上会审议。
作为一家居五金、厨卫五金及户外家具领域的知名企业,悍高集团虽然近年来业绩实现高速增长,然而,错综复杂的关联交易、一股独大的公司治理结构、研发创新不足、产品质量黑洞等问题,也成为其发展道路上的重要掣肘。
业绩逆势大涨,可持续性存疑
招股书显示,悍高集团是一家主要从事家居五金及户外家具的研发、设计、生产和销售的高新技术企业。
2022年度至2024年度,公司营业收入年均复合增长率为32.78%;扣除非经常性损益后归属于母公司所有者的净利润年均复合增长率为61.83%。
悍高集预计,2025年1-3月实现营业收入61,352.69万元至67,175.58万元,预计同比增长24.20%至35.99%;预计扣除非经常性损益后归属于母公司所有者的净利润为11,274.73万元至12,712.38万元,预计同比增长44.24%至62.63%。
令人质疑的是,悍高集“强悍”业绩表现背后蕴藏着诸多风险。
从客户层面看,公司前五大客户销售金额较小,每年变动情况较多,意味着公司客户资源并不稳定,客户的高离散度是否能够支撑公司高收入基数存疑。
从业务层面看,2022年度至2024年度,公司主营业务收入由收纳五金、基础五金、厨卫五金、户外家具以及其他产品组成,其中收纳五金和基础五金产品销售占比在65%以上,是公司收入的主要来源。
但是,收纳五金、基础五金、厨卫五金在不同销售模式下的销售单价呈现不同幅度的下滑趋势。某种程度上,这也是行业价格战的一种体现。
随着业务规模的扩张,公司对经销商的管理难度也将加大。2022年度至2024年度,公司新增经销商数量分别为80个、66个和89个,退出经销商数量分别为49个、52个和71个。
此外,公司退换货金额曾出现攀升现象,暴露出品控漏洞。若质量问题引发大规模召回或诉讼,业绩“变脸”或在一夕之间。
研发实力欠佳,专利诉讼不断
招股书显示,2023年,悍高集团研发人员数量仅为300人,低于可比公司平均值的790人,在同行业可比公司中,仅高于图特股份的215人。此外,在1173个专利中,有918个是外观设计专利,含金量低。
值得关注的是,悍高集团曾多次因侵权被告上法庭。
2021年,悍高集团遭到铭珈家居起诉,原因其制造的部分产品,落入铭珈家居名下发明专利权的保护范围。当年,悍高集团被判停止制造、销售、许诺销售侵权产品,并赔偿铭珈家居经济损失500万元及维权合理开支15万元。
此外,在2022年3月、8月、9月及2023年7月,悍高集团还因专利纠纷遭到江苏酷太、厦门和而达、宁波搏盛起的起诉。
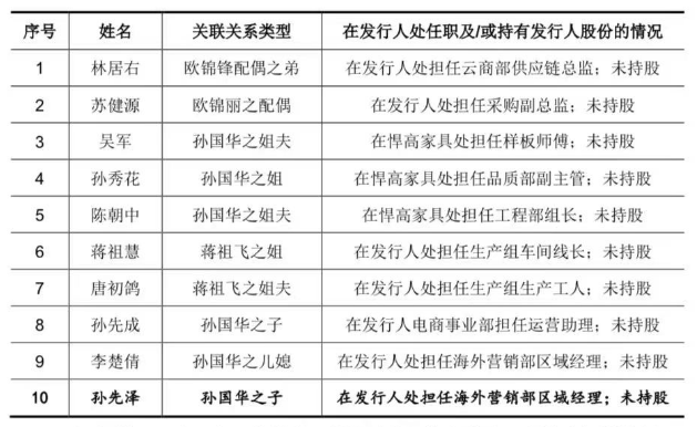
家族集权,关联交易惹眼
招股书显示,悍高集团实际控制权高度集中在欧锦锋和欧锦丽兄妹手中,二人合计持有悍高集团83.74%的股份,并控制公司89.76%的表决权。
作为典型的家族企业,公司核心岗位也不可避免地出现了“近亲繁殖”现象。其中,欧锦锋妻弟林居右担任云商部供应链总监,欧锦丽丈夫苏健源担任采购副总监。
悍高集团的关联交易也十分惹眼。云商模式下前五大客户中,存在关联方为经销商的情形。
2021年1月,悍林家居成立,实际控制人欧锦锋配偶的妹妹林绿苗持股99.00%,林培超系林绿苗的配偶。2021年9月,悍德家居成立,实际控制人为欧锦锋配偶的妹夫林培超。
悍德家居曾多年为公司云商模式第一大客户。诡异的是,这家企业在2024年突然从大客户名单中“消失”。
值得关注的是,悍高集团申报前12个月新增二鸣投资、顺德智造、兔宝宝、青岛华真、尚壹投资5名股东。
融资过程中,悍高集团与多家投资机构签订对赌协议,2023年2月,公司与相关投资机构签署协议终止特殊权利条款。
与此同时,兔宝宝与公司控股股东悍高管理已签署增资协议之补充协议,约定若公司提交IPO申报后因任何原因撤回、被退回IPO申报申请的,或IPO申请被中国证券监督管理委员会或证券交易所否决的,投资方有权要求控股股东以投资方在本次增资中向公司支付的增资价款与增资价款金额6%的单利年化收益之和等额的收购价格,收购投资方持有的公司股份。

还没有评论,来说两句吧...