金力泰两任董事长增持爽约被判赔偿超78万!财报“难产”,2个“20cm”跌停
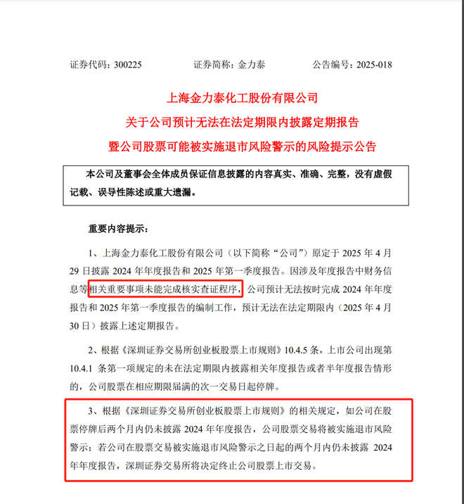
全国首例董监高增持“爽约”案正式宣判。4月25日,上海金融法院公开宣判原告刘某某、郑某某诉被告上海金某泰化工股份有限公司、袁某、罗某证券虚假陈述责任纠纷一案。经法院审理,两人被判赔偿投资者合计78.35万元。金力泰面临的麻烦不止于此,公司财报也“难产”。4月23日晚间,金力泰公告,因涉及年度报告中财务信息等相关重要事项未能完成核实查证程序,公司预计无法按时完成2024年年报和2025年一季报的编制工作,且预计无法在法定期限内(4月30日)披露上述定期报告。4月24日、25日,金力泰连续2个交易日“20cm”一字跌停。截至4月25日收盘,金力泰报收3.65元/股,总市值17.35亿元。公司股票在近三个交易日内累计下跌了41.13%,市值蒸发超12亿元。这是2019年修订《中华人民共和国证券法》以来,全国首例因上市公司董监高未履行公开增持承诺引发的证券侵权纠纷案件。2022年9月30日,金力泰公告称袁翔、罗甸未能在延期期间完成增持计划,两人在增持承诺期间内增持公司股份0股,增持金额0元。同年10月20日,上海证监局对袁翔、罗甸采取出具警示函的行政监管措施。同年12月21日,深交所作出《关于对袁某、罗某给予公开谴责处分的决定》。2024年5月24日,上海金融法院公开开庭审理原告刘某某、郑某某诉被告金力泰、袁翔、罗甸证券虚假陈述责任纠纷一案。2025年4月25日,上海金融法院宣判,一审判令被告袁翔、罗甸共同赔偿原告刘某某投资损失50.61万元,共同赔偿原告郑某某投资损失27.74元。上海久诚律师事务所律师许峰对时代周报记者表示,此案对于违反承诺或虚假承诺案件具有很重要的示范意义,尤其对于防范控股股东实控人通过虚假承诺影响股价的行为会起到很大的震慑作用。这个赔偿比例并不高,该案仅从开创性意义上可以接受。值得注意的是,金力泰3月27日公告,公司合计收到103名自然人以证券虚假陈述责任纠纷为由的投资者诉讼,其中2人已撤诉,其余101起案件合计涉案金额共计5272.97万元;主要是因袁翔、罗甸增持爽约,以及因信息披露违法违规,公司及相关责任人受到证监会行政处罚。财报“难产”,公司面临“披星戴帽”风险4月23日晚间,金力泰公告,公司原定于4月29日披露2024年年报和2025年一季报。因涉及年度报告中财务信息等相关重要事项未能完成核实查证程序,公司预计无法按时完成2024年年报和2025年一季报的编制工作,且预计无法在法定期限内(4月30日)披露上述定期报告。深交所还有规定,若公司在股票停牌后两个月内仍未披露2024年年度报告(即6月底),公司股票交易将被实施退市风险警示(加星戴帽);若公司在股票交易被实施退市风险警示之日起的两个月内仍未披露2024年年度报告(即8月底),深交所将决定终止公司股票上市交易。金力泰表示,2024 年,公司稳步深化与现有客户的合作,主动开拓增量市场;公司积极响应市场需求,加大新产品研发力度、聚焦优势产品的优化迭代,叠加客户结构优化、产品结构调整等一系列经营策略的有效实施,促使公司整体盈利能力进一步提升。随着各项经营策略稳步推进,公司2025年一季度整体盈利水平较去年同期稳步增长,行业影响力与竞争力进一步提升。时代周报记者注意到,在金力泰发出财报“难产”公告前的4月23日,有大笔资金“出逃”,出现了2023年3月15日以来的最大换手率——21.88%,当日成交额近6个亿,主力净流出2.33亿元。关于在财报“难产”公告前大笔资金"出逃",公司内部消息是否存在泄露的可能?金力泰证券部上述工作人员对时代周报记者表示:“我们的保密工作做得肯定是到位的,股价的影响因素是多方面的。”
4月25日,金力泰发布股票交易异常波动公告称,目前公司正常经营,公司2024年度财务报表审计工作仍在进行中;公司不存在违反信息公平披露的情形。

还没有评论,来说两句吧...